非学历教育培训

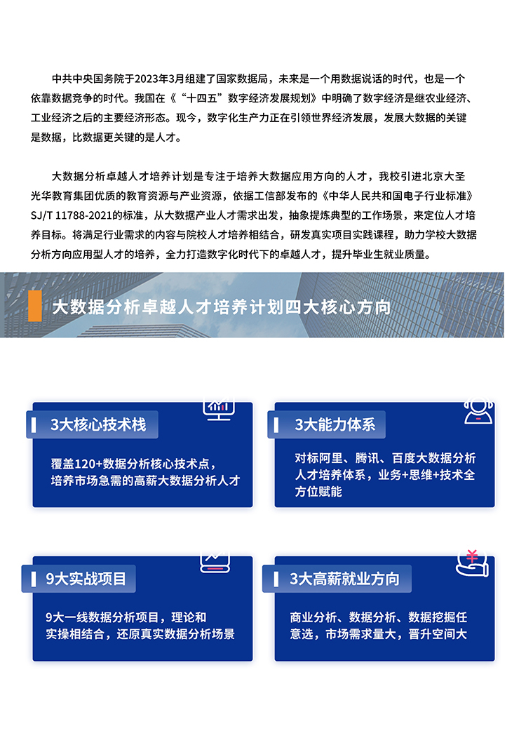
大数据分析卓越人才培养计划项目简介

发布者:永利集团3044  撰稿人:王晓红  审核人:张亦工   访问量:   发布时间:2023-05-09


上一条:永利集团3044举行大数据分析卓越人才培养计划开班典礼 下一条:永利集团3044教师资格证招生简章

关闭

©2022 版权所有  中国·304am永利集团(VIP认证)官方网站-Ultra Platform   地址:山东省济南市舜耕路40号   邮编:250002